神奈川県教育委員会は2026年3月6日、2026年度(令和8年度)神奈川県公立高等学校入学者選抜2次募集の確定志願状況を発表した。志願変更締切時の共通選抜2次募集の志願倍率は全日制0.08倍、定時制(単位制・普通)0.10倍。インクルーシブ教育実践推進校特別募集2次募集の志願倍率は0.02倍となった。
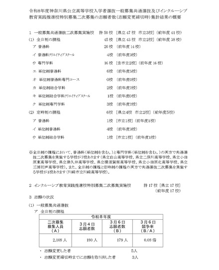
2026年度の2次募集は、一般募集共通選抜およびインクルーシブ教育実践推進校特別募集において、3月3日・4日に出願を、3月5日・6日に志願変更を受け付けた。志願変更締切時の志願者数の集計結果によると、共通選抜2次募集は、全日制45校の募集人員2,108人に対し、志願者数179人、倍率は0.08倍。期間中に志願変更を申し出た生徒は5人、志願を取り消した生徒は3人だった。
学校・学科別の倍率は、舞岡(普通)と磯子工業(機械)および市立川崎総合科学(情報工学)が1.00倍でもっとも高く、ついで相模田名(普通)0.67倍、西湘(普通)0.60倍、相模原城山(単位制・普通)0.44倍など。
定時制の2次募集は6校の募集人員359人に対し、37人が志願し、倍率は0.10倍。志願変更は3人だった。学校・学科別では、横浜明朋(単位制・普通・午前)1.00倍、市立横浜総合(単位制・総合学科II部)0.80倍、川崎(単位制・普通)0.29倍など。
インクルーシブ教育実践推進校特別募集2次募集は、17校の募集人員124人に対し、志願者数3人、平均倍率は0.02倍。志願変更はなし。志願者は、綾瀬(普通)、上鶴間(普通)、厚木西(普通)の3校で各1人となっている。
今後、3月10日に各選抜における検査を実施、3月13日に合格発表を行う。

