menu
ホーム
ホーム
人気記事ランキング
イード・アワード(顧客満足度調査)
ReseMom Editors' Choice
教育・受験
教育・受験 TOP
未就学児
小学生
中学生
高校生
大学生
高校偏差値
公立高校・過去問
ミツカル学び
ミツカル教育通信
国際教育
国際教育 TOP
留学
海外進学
インターナショナルスクール
英語
英語 TOP
英検
TOEIC
TOEFL
IELTS
ミツカル英会話
プログラミング
イベント
イベント
未就学児
小学生
中学生
高校生
大学生
大学受験by東進
リシード
Language
JP
/
CN
search
トレンドタグ
大学受験 by 東進
医学部
東大受験
医専予備校徹底リサーチ
河合塾×東大特集
親子で考える大学選び
高校受験
中学受験
小学校受験
共通テスト
人気記事
4月開催学校説明会・相談会
4月開催イベント・WS
全国公立高校 過去問
国際教育(グローバル教育)
GW2026
STEM/STEAM
ランキング
国際科学オリンピック
advertisement
【高校受験2026】山梨県公立高、新方式「POSレジ収納」での納付開始 2枚目の写真・画像
教育・受験
中学生
2026.1.9(金) 16:15
画像出典:山梨県教育委員会
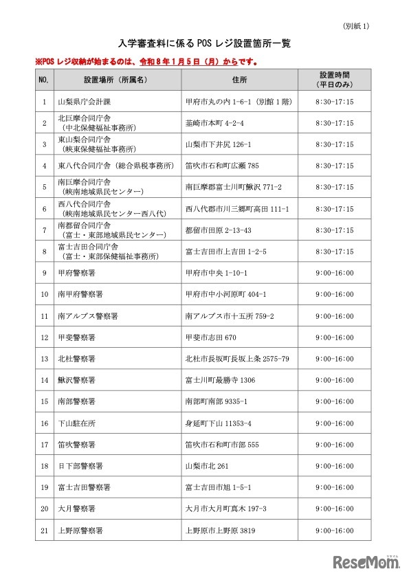
入学審査料に係るPOSレジ設置場所一覧
前の画像
次の画像
この記事へ戻る
advertisement
この記事の写真
/
advertisement
ホーム
›
教育・受験
›
中学生
›
記事
›
写真・画像