2021年度 三重県公立高校入試
[標準問題 社会・問題]7/13

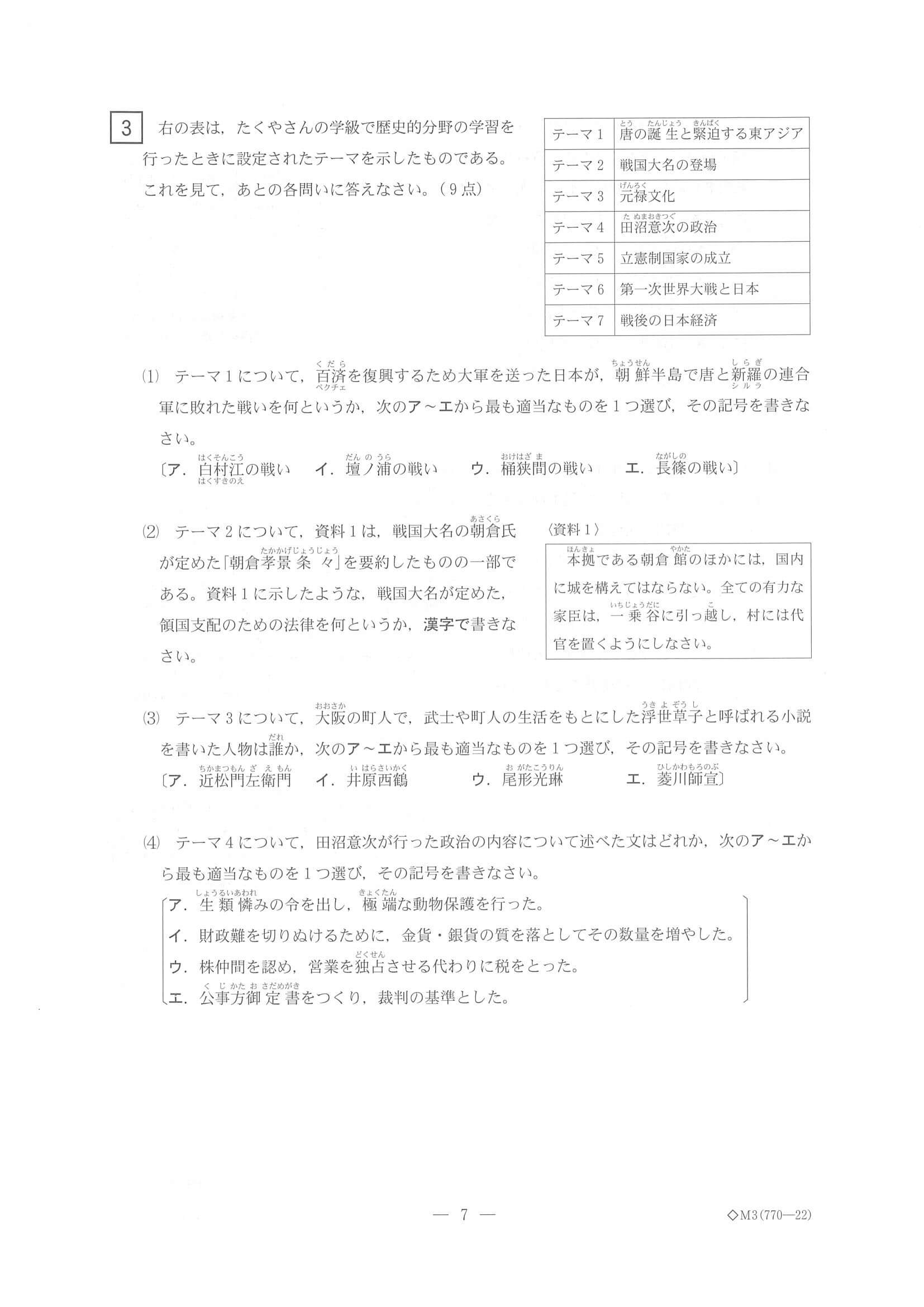
【標準問題 社会】

2021年度 三重県公立高校入試(標準問題 社会・問題)7/13

掲載データについて

公立高校の問題・正答は、各都道府県の教育委員会より提供いただき掲載している。一部、著作権などの理由で掲載を控えている箇所や教科もある。

高校入試に関する記事

advertisement