2023年度 高知県公立高校入試
[A日程 社会・問題]3/11

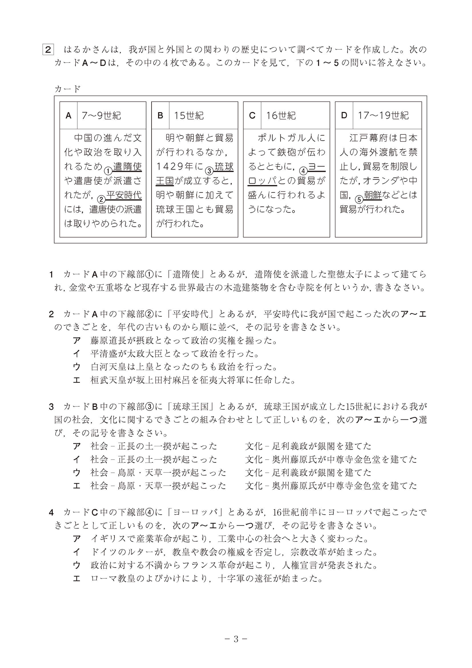
【A日程 社会】

2023年度 高知県公立高校入試(A日程 社会・問題)3/11

掲載データについて

公立高校の問題・正答は、各都道府県の教育委員会より提供いただき掲載している。一部、著作権などの理由で掲載を控えている箇所や教科もある。

高校入試に関する記事

advertisement