受験特集 最新記事(2ページ目)
 
        【高校受験2026】青森県立高、募集人員80人減の7,055人
教育・受験 
        【高校受験2026】愛知県公立高、希望倍率(第1回9/10時点)松蔭4.74倍
教育・受験 
        【高校受験2026】岡山県立高、募集定員は1万625人…前年度増減なし
教育・受験 
        【高校受験2026】新潟県公立、全日制の募集人数120人増…学力検査は3/4
教育・受験 
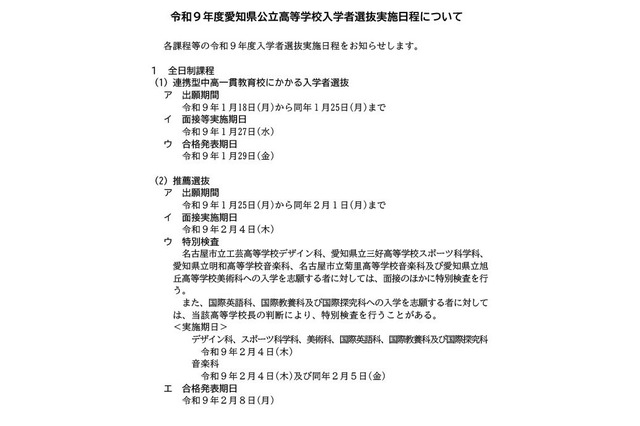
        【高校受験2026】愛知県公立高、選抜決定事項・募集人員…主な変更3点
教育・受験 
        今年のインフルエンザ「早く・広く・長く」医師が教える3つの備え
生活・健康 
        【高校受験2026】長野県公立高の志願予定・倍率(第1回)長野1.38倍
教育・受験 
        【大学受験2026】国公立外語大「学園祭」5選…学部の特色生かす
教育・受験 
        【高校受験2026】埼玉県進路希望調査(10/1時点)川口市立(普通)3.01倍など
教育・受験 
        【高校受験2026】群馬県、進学希望調査・倍率(10/1時点)前橋1.06倍
教育・受験 
        【高校受験2026】神奈川県公立高、全日制4万108人募集…前年度比50人増
教育・受験 
        熊本県、豪雨による被災者へ県立高校入試手数料を免除
教育・受験 
        【中学受験】今週末行ける首都圏中高一貫「学校見学」10校(11/1-2)桜蔭、サレジオ学院など
教育・受験 
        大阪【高校受験2026】無償化の影響で私立専願増、出題傾向と対策…開成教育グループPR
教育・受験 
        【大学受験2025】甲南大 合格者数「高校別ランキング」地元公立高がTop14独占
教育・受験 
        